首页
关于正方
公司简介
业务范围
组织机构
资讯中心
正方新闻
行业动态
材料信息价格
工程造价指标库
工程造价材料价格库
资质业绩
资质荣誉
企业业绩
业务专区
工程造价
招标代理
工程监理
全过程咨询
政策法规
工程造价
招标代理
工程监理
综合类
收费标准
工程咨询
招标代理
政府采购
工程造价
工程监理
相关下载
市场信息
合作加盟
联系方式
留言板
政策法规
工程造价
招标代理
工程监理
综合类
当前位置:
首页
> >
政策法规
>
招标代理
招标代理
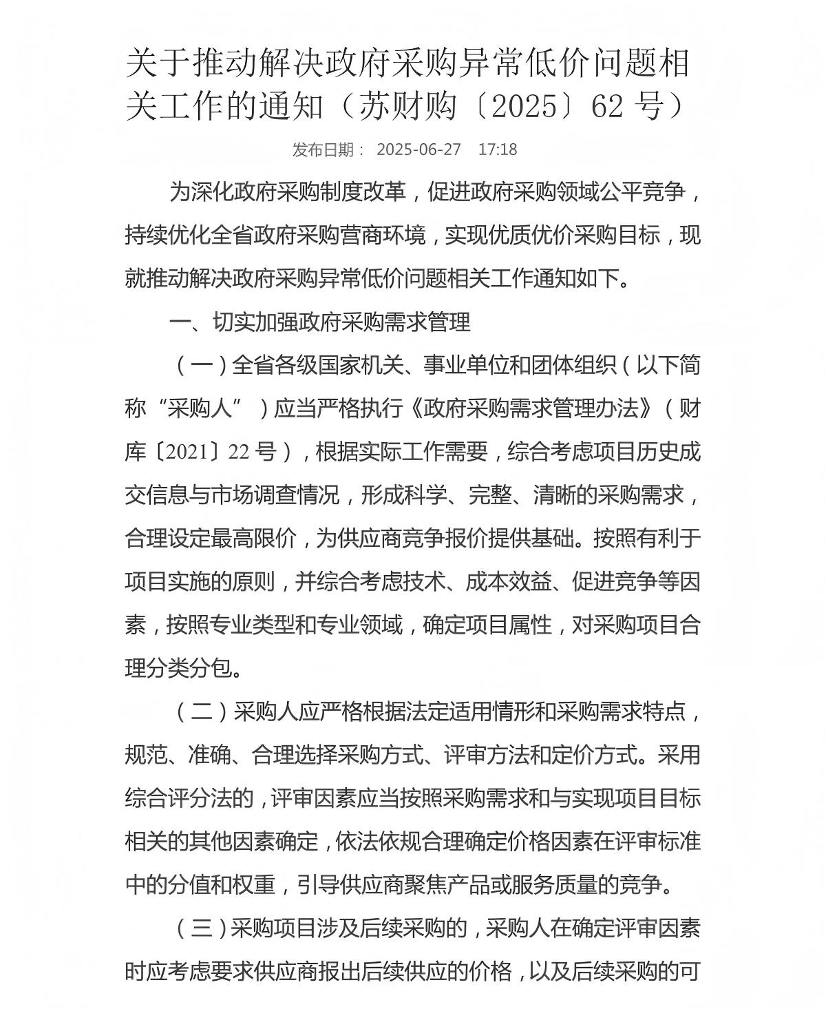
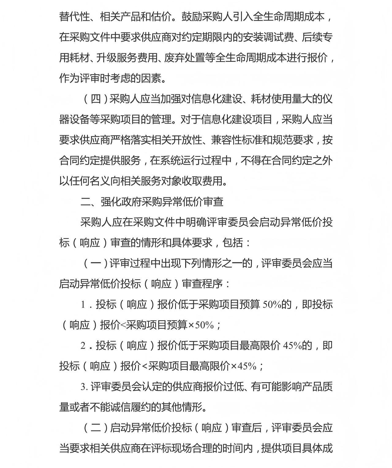
关于推动解决政府采购异常低价问题相关工作的通知(苏财购〔2025〕62号)
发布日期:2025-06-27 浏览量:
字号:[
大
中
小
]
江苏省财政厅 文件链接:
http://czt.jiangsu.gov.cn/art/2025/6/27/art_84851_11590526.html
上一篇:
《关于进一步加强和规范工程建设项目招标投标管理的通知》(苏发改法规发[2022]1017号)
下一篇:
关于推动解决政府采购异常低价问题的通知 财库〔2026〕2号
版权所有 江苏正方工程项目管理房地产评估有限公司 电话:0523-86882631 Copyright © 2007 www.jszfgc.com ALL Rights Reserved
主办单位:江苏正方工程项目管理房地产评估有限公司 备案号:
苏ICP备07507743号
Powered by
PageAdmin CMS